Automation Control Technology: Dynamic Simulation
FOX Control Technology: Dynamic Simulation Services
Advanced modeling for performance validation and optimization.
When systems run through startups, shutdowns, trips, or changing conditions, that’s when problems show up—surge, over-pressure, overheating, unstable controls, and costly downtime. FOX Innovation uses dynamic simulation to validate performance, de-risk design decisions, and optimize control strategies before procurement and commissioning.
Do you have a process simulation project we can help with?
Dynamic Compressor Simulation & Surge Analysis
Dynamic simulation helps determine whether transient events will cause system upsets, such as:
Centrifugal compressor surge
Over-pressuring of piping and vessels
Overheating and inadequate cooling
Unstable control response / poor tuning
High velocities that can increase the risk of AIV (acoustically induced vibration)
Typical transient events we investigate
Start-up
Normal shutdown
Emergency shutdown (ESD)
Blockage/line restriction
Anti-surge valve fails open
Step changes in operating conditions
Why Dynamic Simulation Matters?
Steady-state sizing is a good baseline—but transients are far more likely to damage equipment and create unplanned downtime. Dynamic simulation is strongly recommended for process plants, and whenever an existing system is modified or operating conditions change.
What FOX Innovation Models and Verifies
As part of a dynamic simulation study, we build a detailed model representing major system components and tailor the analysis to your operational concerns, including:
Likelihood of compressor surge & adequacy of anti-surge valves
Over-pressure risk for key components
Overheating risk and cooler adequacy
High velocities that may indicate likelihood of AIV
System piping response time and operating performance
Placement of downstream check valves and anti-surge valves
Valve/actuation system selection
Compliance alignment with API 617 – Annex H (9th Edition) dynamic simulation study requirements (as applicable)
Outcome: actionable recommendations and simulation-backed modifications to prevent trips, reduce downtime, and improve reliability.
Simulation Fidelity Options: Choose the right level for your decision
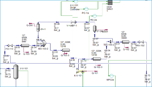
High-Fidelity Simulation: Aspen HYSYS
Tailored stand-alone analysis for targeted projects
Detailed thermodynamic and process behavior
Accurate performance prediction across varying operating conditions
Validation of control strategies in complex process environments
Best for: high-confidence equipment sizing, thermodynamics-heavy systems, and detailed process behavior validation.
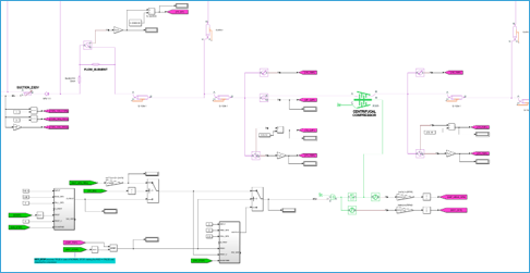
Medium-Fidelity Simulation: Simscape
Tailored UCS software-in-the-loop simulation for targeted projects
Realistic response of critical algorithms (ASC, SGC, PFC, etc.)
Synergy optimization of the involved algorithm
Performance evaluation of application design (e.g., fallback strategies)
Best for: controls teams validating logic performance and tuning with realistic physics response.
Industries We Serve
-

Oil & Gas
Control solutions for compressors, turbines, and process systems on both onshore and offshore installations.
-

Petrochemicals
Automation and monitoring systems designed to optimize plant safety, efficiency, and throughput.
-

Power Generation
Comprehensive turbine, generator, and auxiliary systems control services supporting power plant operations.
-

Industrial Plants
Customized control and monitoring systems for production plants, improving reliability and reducing downtime.
Our Clients
Why Choose FOX for Dynamic Simulation Services?
Process Expertise
Automation Insights
Validated Solutions
Compressor Surge Expertise
Prevent downtime before it happens.
Dynamic simulation helps you validate design decisions and control performance before commissioning—when changes are cheaper and faster.